
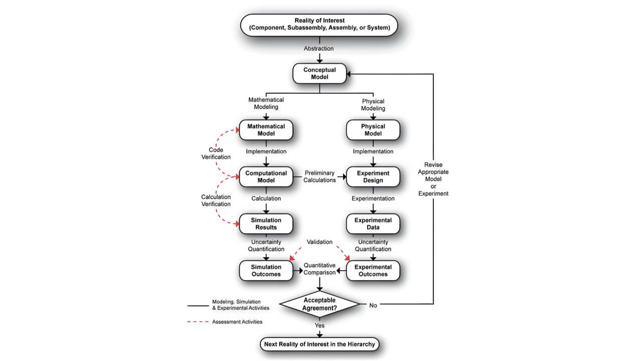
Welcome to this practical course that shows you how to turn raw finite-element or CFD results into defensible engineering evidence. Over a series of concise modules we unpack code and solution verification, data-driven calibration, rigorous validation, and the construction of a high-dimensional validation domain. You will get an introduction into quantifying numerical, input, and model-form uncertainties, rolling them up through system hierarchies, and communicating predictive capability in language that managers and regulators can understand and trust.
The course is based on the discussion videos recorded with the members of the Simulation Governance and Management Working Group.
15 minutes | ||
15 minutes | ||
10 minutes | ||
15 minutes | ||
15 minutes | ||
15 minutes | ||
15 minutes | ||
Course length | app. 100 minutes |
|
William Oberkampf is an engineering consultant who has devoted 45 years to studying and advancing the state of the knowledge in fluid mechanics, heat transfer, and solid mechanics. During the last 25 years he has become an expert in verification, validation, and uncertainty quantification applied to modeling and simulation in a wide range of applications. He served in staff and management positions at Sandia National Laboratories in the United States for 29 years, and early in his career served on the faculty at the University of Texas at Austin for 9 years. He is an active volunteer in the Simulation Governance & Management Working Group for NAFEMS, the ASME Standards Committee on Verification and Validation in Computational Solid Mechanics, the AIAA Committee on Standards for Verification and Validation in Computational Fluid Dynamics, and the AIAA Publications Committee. He is a Fellow of the American Institute of Aeronautics and Astronautics.
Gregory Westwater is a Senior Engineer Specialist at Fisher Controls International LLC, part of Emerson Automation Solutions, with 20 years of experience in numerical simulation. His work has focused extensively on control valves, pressure vessels, and piping, as well as the verification and validation of engineering simulations. He holds BSME and MSME degrees from Iowa State University. Greg is the Chair of the NAFEMS Simulation Governance & Management Working Group.
Verification & Validation, Simulation Governance, Credibility
Stay up to date with our technology updates, events, special offers, news, publications and training
If you want to find out more about NAFEMS and how membership can benefit your organisation, please click below.
Joining NAFEMS© NAFEMS Ltd 2026
Developed By Duo Web Design